Organisering af kvalitetssikringsarbejdet
På Københavns Universitet er kvalitetssikringsarbejdet baseret på tydelig ledelsesforankring og ansvar for opfølgning både på universitets- og fakultetsniveau og i sammenspillet mellem dem.
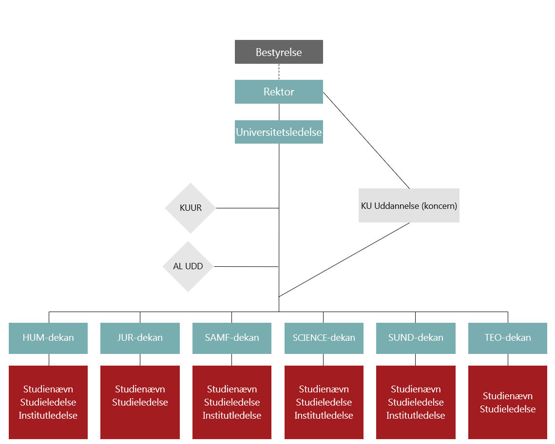
Rektor har det overordnede ansvar for universitetets kvalitetssikring af uddannelser rådgivet af SAK (Studieadministrativt Koordineringsudvalg), KUUR (Københavns Universitets Uddannelsesstrategiske Råd), rektoratet og KU's ledelsesteam (LT). Bestyrelsen orienteres om status for kvalitetssikringsarbejdet.
Dekanen er den øverst ansvarlige på fakultetet og har således det overordnede ansvar for kvalitetssikring af fakultetets uddannelser. Fakulteternes interne kvalitetssikringsorganisation fremgår af deres egne hjemmesider.
Læs mere om fakulteternes kvalitetssikringsarbejde
Københavns Universitets governancestruktur for kvalitetssikring af uddannelser
